nanoleaf-cover.jpg

NANOLEAF APP

nanoleaf-3.jpg
iOS Interface

iOS Interface

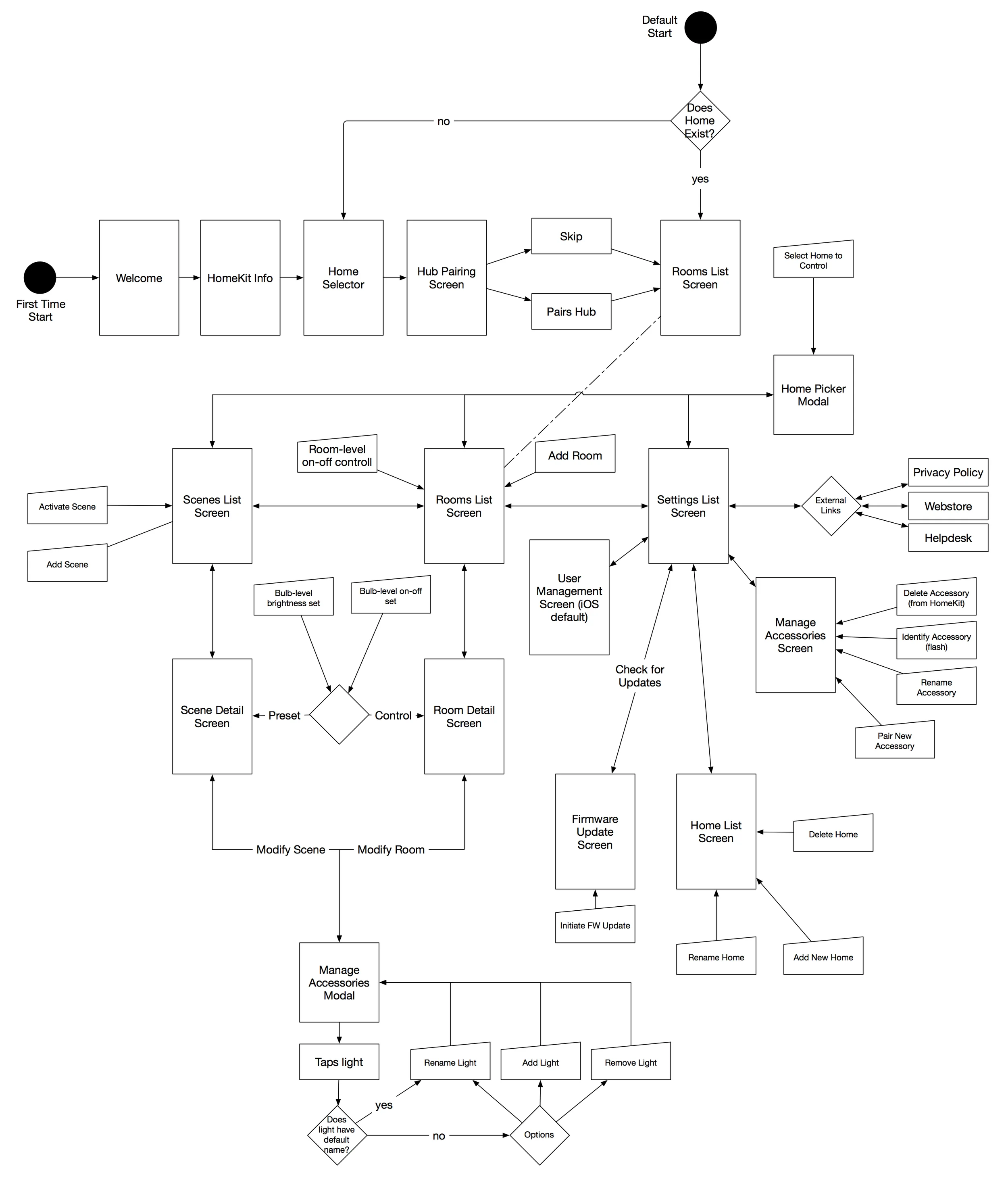
iOS Flowchart

iOS Flowchart

App icon

App icon