kbs Movie

UI OPTIONS & KEYBOARD SHORTCUTS

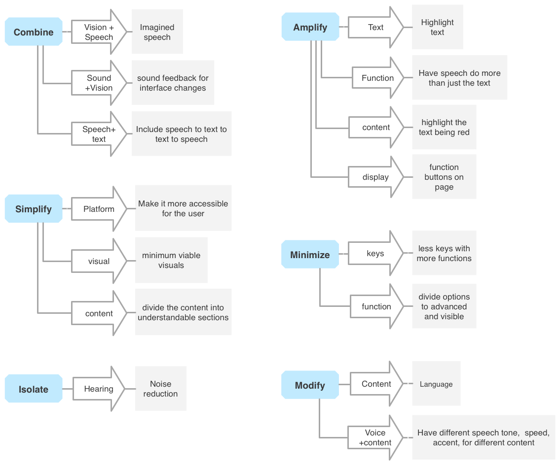
Working as an "Inclusive Designer" at IDRC (Inclusive Design Research Centre), I was assigned to work on the Floe project. Fucusing on UX and UI, Ideating, and scetching out ideas for "User Interface Options" and "Keyboard Shortcuts"

 

About

Preference editing tools help learners personalize their learning experience. Learner Options allow selection and fine-tuning of preferences.

The Preference Management Tools support portable preferences - you can apply preferences across devices, resources and learning applications using the Global Public Inclusive Infrastructure.

The Preference Exploration Tool offers a set of starter preferences to try - from reading content aloud so it's easier to follow along, to enhancing keyboard interactions so it's easier to use.