RESPONSIVE-MOCKUP-IPHONEX-IQUII.jpg

Floe UI Options

Floe Project

How to make open learning flexible
— Designing for diverse learners

22467740_1348982068558029_5128217292244370565_o.jpg
 

The General Idea

Computers are everywhere (on our smartphones, on a ticket kiosk, on a desktop computer, on a touch screen at the grocery store). The look and feel and presentation of content on those devices varies greatly and often doesn't meet individual needs and preferences. User Interface Options allows users to customize the presentation of material on devices to meet their unique needs and preferences.

A website developer will typically integrate User Interface Options into a site or application.

A number of sites already have User Interface Options implemented. Have a look:

KBS+-story-stages-1.jpg

Preference editing tools help learners personalize their learning experience. Learner Options allow selection and fine-tuning of preferences.

The Preference Management Tools support portable preferences - you can apply preferences across devices, resources and learning applications using the Global Public Inclusive Infrastructure.

The Preference Exploration Tool offers a set of starter preferences to try - from reading content aloud so it's easier to follow along, to enhancing keyboard interactions so it's easier to use.

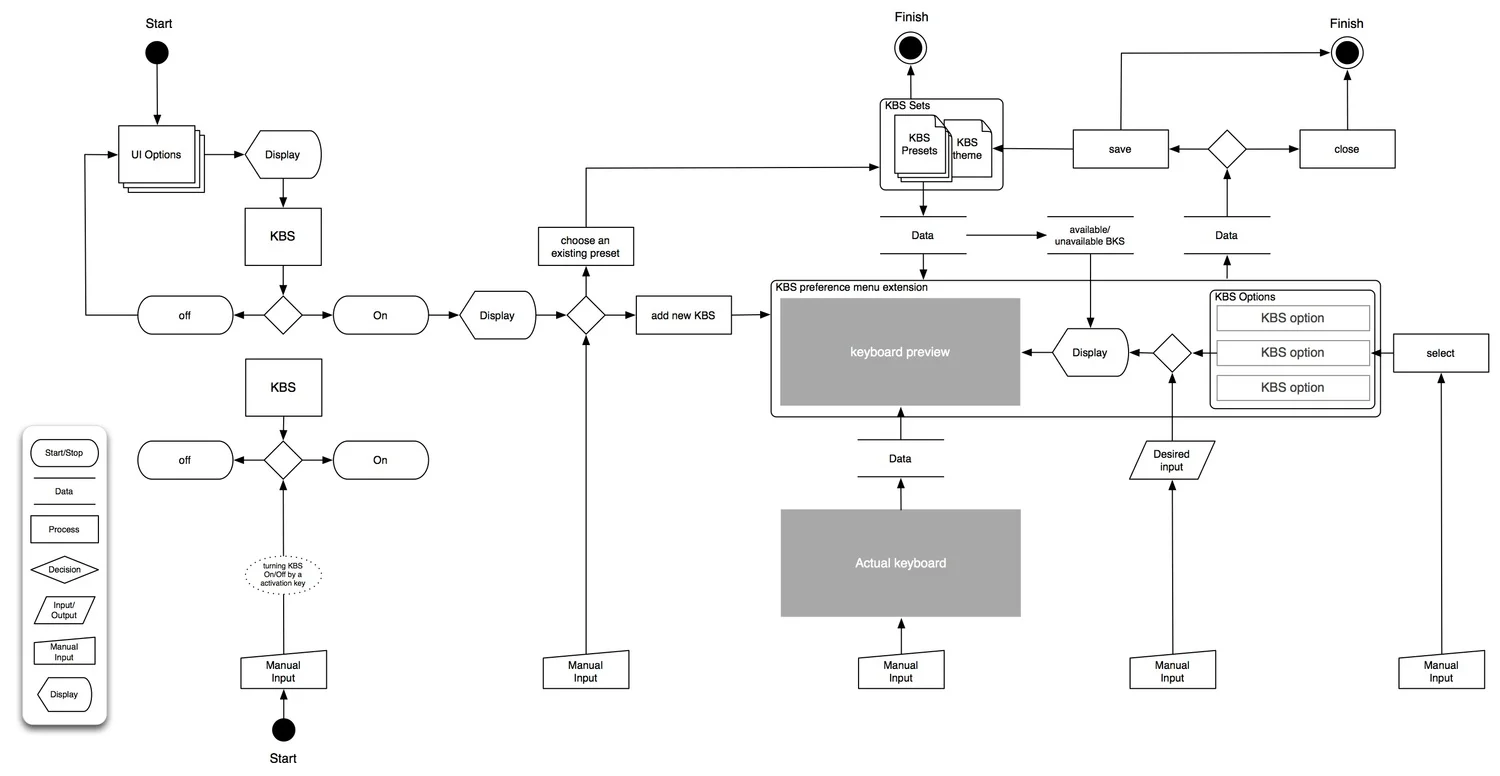
UI OPTIONS & KEYBOARD SHORTCUTS

Working as an "Inclusive Designer" at IDRC (Inclusive Design Research Centre), I was assigned to work on the Floe project. Focusing on UX and UI, Ideating, and sketching out ideas for "User Interface Options" and "Keyboard Shortcuts"

kbs-flowchart-c3.jpg
kbs-flowchart-1.jpeg
c4a-scenariosample-ideation.jpg
 

Features

With User Interface Options, the user can customize content the following ways:

  • Text size and style

  • Line spacing

  • Colour and contrast

  • Display a table of contents

  • Emphasize links

  • Simplify layout

  • Enable text-to-speech without additional plugins or software

Designing for Diverse Learners.

FLOE provides the resources to personalize how we each learn and to address barriers to learning. Learners learn differently, and today’s society needs diverse, self-aware, life-long learners. FLOE supports learners, educators and curriculum producers in achieving one-size-fits-one learning design for the full diversity of learners, leveraging the variants made possible by Open Education Resources(OER).

FLOE is led by the Inclusive Design Research Centre and applies Inclusive Design to open learning.

B.E+1.jpg
Untitled-3.jpg